摘要:最新公务员体检标准已经重磅更新。新标准对公务员的身体健康提出了更高的要求,包括更严格的视力、听力、血压、心肺功能等方面的检查要求。还增加了对慢性疾病、传染病等方面的检查。这一更新的体检标准旨在确保公务员具备良好的身体素质,以更好地履行公共职责。
总体要求
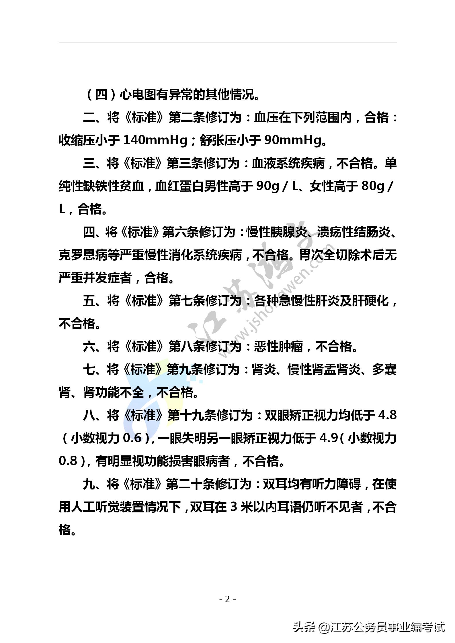
公务员体检始终坚持严格的标准,包括身体各项指标的检查、疾病的筛查等,目的是确保公务员具备良好的身体素质,以适应各种工作环境和任务需求。
具体标准解读
1、常规检查:包括身高、体重、血压、视力等,视力标准有所调整,更加注重实际工作能力。
2、血常规检查:包括血常规、尿常规、生化等,以了解考生的基本健康状况。
3、慢性病筛查:包括高血压、糖尿病、冠心病等慢性疾病的筛查,患有慢性疾病的考生需提前治疗,确保病情稳定并符合体检标准。
4、心理健康评估:新增心理健康评估项目,以评估考生的心理状况是否适合担任公务员职务。
5、特殊岗位体检要求:针对特殊岗位,如警察、消防员等,会有更加严格的体检要求。
注意事项
1、提前准备:考生在体检前应注意饮食、作息等方面的调整,确保身体状况良好。
2、真实反映情况:考生在体检过程中应如实反映自己的身体状况,不得隐瞒病情。
3、关注特殊岗位要求:报考特殊岗位的考生需提前了解相关体检要求,确保自己符合标准。
体检流程
考生需关注相关通知,了解体检时间和地点,然后携带相关证件,如身份证、准考证等,按照医院或指定地点的要求进行体检,完成各项检查项目,体检结果一般在一段时间后公布,考生需关注通知,了解自己的体检结果。
应对策略
1、全面了解标准:考生应全面了解公务员体检标准,确保自己符合相关要求。
2、提前准备:考生在体检前应注意饮食、作息调整,确保身体状况良好,如患有慢性疾病,需提前治疗并确保病情稳定。
3、加强锻炼:考生平时应加强身体锻炼,提高身体素质,以适应公务员工作的需求。
最新的公务员体检标准更加注重考生的身体素质和心理健康状况,考生应全面了解并做好准备,平时加强身体锻炼,提高身体素质,为担任公务员职务打下坚实的基础。
希望大家顺利通过公务员体检,成功进入心仪的岗位!祝愿大家身体健康,前程似锦!
#公务员体检 #最新标准 #健康有活力 #顺利通关



京公网安备11000000000001号
京ICP备11000001号